为进一步提高偷拍视频
学生就业规划水平,提升同学们个人简历的制作能力,提前做好充分的就业准备,增强就业市场竞争力,自信应对日趋严峻的就业市场。10月24日晚,偷拍视频
于新楚楼北230隆重举办了“职路启航,扬十月新风”简历制作大赛,为福大电气学子求职提供一个互相切磋与共同进步的平台。
经过层层筛选,8名选手从初赛中脱颖而出,进入决赛,展开激烈角逐。院团委副书记梁艳华老师以及四位辅导员老师共同担任此次比赛评委。


选手展示
在紧张而有序的比赛现场,参赛选手们凭借精心设计的PPT,以充满激情的演讲方式,向我们展示了他们在简历制作上的独到见解。他们从简历的外观设计入手,详细阐述了如何通过色彩搭配和版面布局来吸引招聘者的注意力,还深入探讨了简历内容的编排,分享了如何突出个人优势、工作经验和技能,以及如何避免常见错误,尽显电气学子的自信和专业素养。








院团委副书记梁艳华老师点评
在选手们精彩纷呈的展示结束后,院团委副书记梁艳华老师对本次大赛进行了精确而深刻的点评。首先,梁艳华老师对选手们的表现给予了充分的肯定,赞扬了选手们在简历制作上的用心和创新。其次,梁艳华老师强调了简历内容的重要性,她提出,同学们在撰写简历时应一切从实际出发,深入分析目标企业和岗位的需求,精准地展示自己的能力和技术。此外,梁艳华老师还提出了几点宝贵的建议:一是同学们在简历中应避免使用过于宽泛的词汇,应该用具体的事例和数据来支撑自己的能力和成就;二是简历的布局和格式应简洁明了,便于招聘者快速捕捉关键信息。

获奖名单
经过专业评委老师评审,本次比赛获奖名单如下:
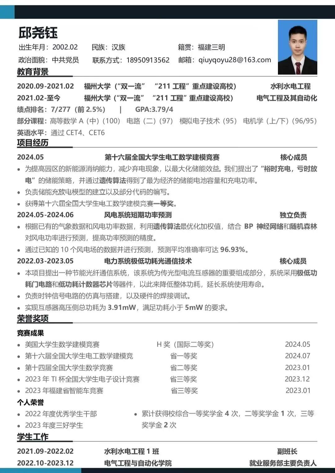
一等奖 邱尧钰
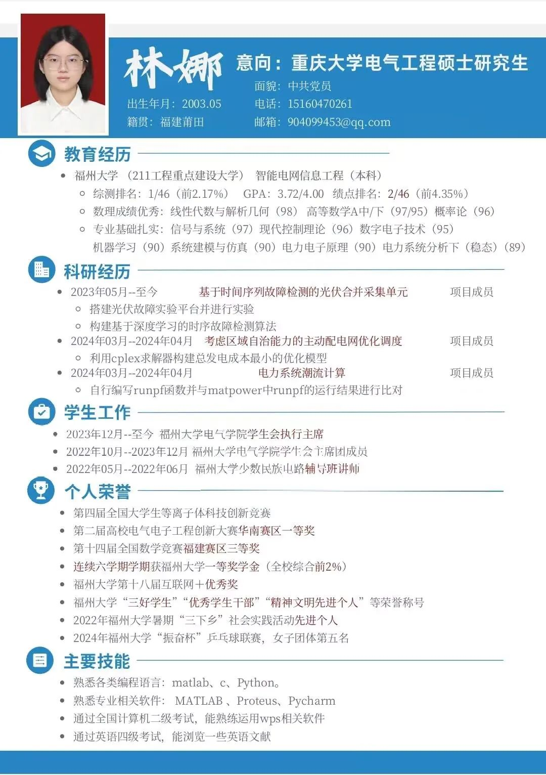
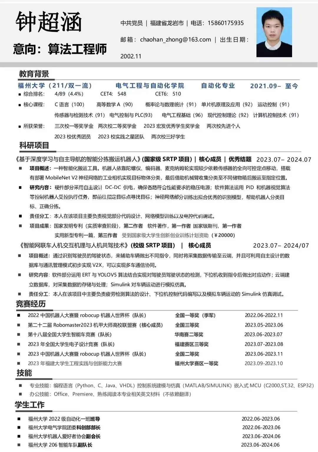
二等奖 林娜,钟超涵
三等奖 陈茹榆,洪舒怀,黄梓晨
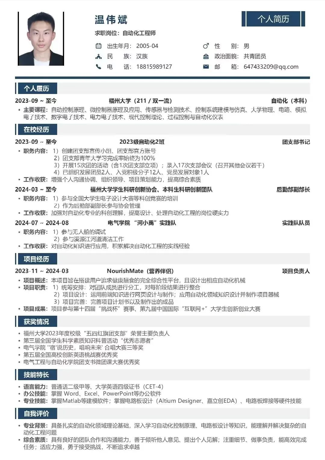
优秀奖 温伟斌,刘志洪




本次简历设计大赛的举办,提高了同学们对简历设计的认知。同时也进一步提升了同学们设计简历的水平。引发了学子们对求职和未来职业变化的深层次的思考。愿所有同学能够将所学知识转化为实际能力,在人生的道路上遇见更加精彩的未来!

优秀作品展示







